文字数:5139字 精读时间:13分钟
艾瑞统计:2019年中国医疗美容市场规模达到1769亿元,增速减缓至22.2%;2019年,手术与非手术收入占比约为6.2:3.8;到2023年,预计手术与非手术收入占比为5.2:4.8。
艾瑞专家调研显示:市面上流通的针剂正品率只有33.3%,也就是1支正品针剂背后伴随着至少2支非法针剂的流通。
中国医疗美容市场现状
中国医疗美容市场规模及增速
行业在供需不等业态下进入调整期,预计三年后迎来新高峰
艾瑞统计2019年中国医疗美容市场规模达到1769亿元,增长率放缓至 22.2%;2019年中国医美用户1367.2万人,预测2023年医美用户达2548.3万人(19年至23年CAGR为16.8%)。2013-2017年,行业高速发展,大量机构涌现,且受网红文化影响,消费者需求爆发。2018年为行业放缓的转折点,大量中小机构面临盈利难等问题,市场呈现供需不匹配状态。从需求侧看,消费者难以识别合法机构与医生,一部分潜在消费者仍对事故频发的医美持观望状态;从供给侧看,民营医疗美容机构因医疗、运营人才缺失导致获客难、客情难维系等问题。2020年受疫情影响,行业发展略受影响,艾瑞预测经过未来3-5年的行业自我调整与变革,市场将逐步回暖。


中国医疗美容产业图谱

中国医疗美容消费者分析
调研说明

中国医疗美容用户画像(1)
本次调研用户以25-35岁的女性为主,多生活在一线、二线城市,本科、已婚者居多

中国医疗美容用户画像(2)
主要从事企业的管理工作,家庭月收入在2-5万者居多,美容、逛街是最主要的休闲方式

中国医疗美容用户—购买情况
医美用户主要购买皮肤美容、面部整形、美体塑形项目
皮肤美容项目是医美用户消费的“基础款”,近七成医美用户购买过。其中,最受医美用户欢迎的皮肤美容项目是美白亮肤,这可能因为用户受到“一白遮百丑”的美学观念影响。六成医美用户购买过面部整形项目,双眼皮、隆鼻、瘦脸项目最受欢迎。43.9%的医美用户购买过美体塑形项目,其中,购买身体局部吸脂/溶脂及丰胸项目的用户最多。

中国医疗美容用户—购买类型
约六成医美用户购买过手术类医美项目
医美用户购买过的项目类型较为多样,按照【是否购买过手术类项目】来划分,手术类用户占62.1%,这部分用户均购买过手术类的医美项目,可能购买了非手术类项目。非手术类用户占37.9%,这类用户目前并没有购买过手术类项目,仅体验过注射类或光电类项目。具体来看,医美用户对于医疗美容项目的接受度可按照其购买过的医美项目类型分为四个等级。一级:只体验过光电类项目,没做过手术,也没打过针(18.0%);二级:体验过注射类项目,可能做过光电类项目,但没做过手术(19.9%);三级:体验过手术类的项目,可能做过光电类项目,但没打过针(37.6%);四级:体验过手术类项目,也体验过注射类项目,可能体验过光电类项目(24.6%)。

中国医疗美容用户—信息获取
线下渠道是主要的信息来源,医美安全性、效果最受关注
医美用户信息获取渠道TOP5为:生活美容类机构(如美容院、皮肤管理中心等)、熟人介绍、医美机构官网/APP(如八大处官网等)、垂直医美网站(如新氧等)及各类信息分享平台。其中,约一半的医美用户通过生活美容机构了解医美,这可能因生活美容机构多会主动宣传医美,从而转化更多客户购买医美项目,达到获利的目的。45.1%的医美用户通过熟人获取信息,熟人的真实医美体验加深了医美用户对其提供信息的信任。此外,随着医美事故/失败报道的增加,医美安全性成为医美用户最关注的信息(68.4%)。

中国医疗美容用户—机构评价
对于最常去的医美机构,医美用户基本持满意态度
用户对最常去的医美机构的整体评分为4.30分(5分满),对常去医美机构的人员服务态度、环境、卫生条件评价相对较高。通过相关分析发现,与医美用户整体满意度最相关的因素是医美项目效果、性价比及操作人员的技术。医美机构可以通过确保项目效果、提高项目性价比及保证操作人员技术水平等方式获得更多用户的好口碑。

中国医疗美容用户—术后评价
用户恢复期的感受值得关注
总体来看,用户对医美术后的整体评价较高(4.25分),手术类用户与非手术类用户在术后评价上并没有明显差异。根据艾瑞专家调研显示,医美项目(尤其是手术类项目)恢复期的护理,在很大程度上影响了医美项目的最终效果。而目前,一方面,中国医美用户恰恰容易忽视了术后的护理;另一方面,医美机构对用户的术后回访、关怀等服务体系尚不健全,这些可能导致了用户对恢复期感受的评价相对较低。

中国医疗美容乱象分析
中国医美乱象—“黑话”

中国医美乱象—机构情况
合法合规开展医美项目的机构仅占行业12%
2019年中国具备医疗美容资质的机构约13,000家,其中医院类占29.1%、门诊部类占32.9%、诊所类占38.0%;国家对不同等级的医疗美容机构所开展的医疗美容项目都做出了严格规范与限制,然而,在合法的医疗美容机构当中,依然存在15%的机构超范围经营的现象,如诊所没有设置整形外科,却开展了双眼皮手术;门诊部不可做三级、四级手术项目,却开展了抽脂手术、颧骨降低术,均属于违规行为;此外,行业黑产依然猖獗,经过估算全国依然有超过80,000家生活美业的店铺非法开展医疗美容项目,属于违法行为。


中国医美乱象—医师情况
医美非法从业者十万以上,合法医师仅占行业 28%
2019年中国医美行业实际从业医师数量为38,343名,2018年卫健委统计年鉴显示整形外科专科医院医师(含助理)数量仅3,680名;如按非多点执业情况下,13,000家医美机构医师的标准需求数量达10万名,行业医师缺口依然巨大;而人才培养并非朝夕而成,正规医师的培养年限为5至8年。因此,中整协联合行业力量计划5年培训5万人次的意向转科医师,一定程度缓解了缺口;此外,1)由于行业黑产“来钱快、诱惑大”,滋生了大量自称“医生、专家”的非法从业者,仅通过非法培训机构短期速成的“无证行医”,根据中整协统计非法从业者人数至少在10万以上;2)合法医美机构当中,存在非合规医师“飞刀医生”的现象,根据艾瑞估算非合规医师数量将近5千人。消费者可通过卫健委网站服务栏以及在线医美垂直平台App如新氧工具栏,输入省份和医师名字查询医生执业资质及执业范围。
中国医美乱象—注射针剂情况
假货/水货针剂大行其道,非法注射屡禁不止
尽管国家严查医美行业的针剂造假和走私问题,但针剂产品的隐秘性强、易携带、流动性高,往往只能在事发后被举报,执法部门难以实施全面打击,使得非法注射屡禁不止。根据艾瑞专家调研显示,市面上流通的针剂正品率只有33.3%,也就是1支正品针剂背后伴随着至少2支非法针剂的流通,然而,不管是假货、水货,在中国市场都是非法产品,都无法保障使用安全。

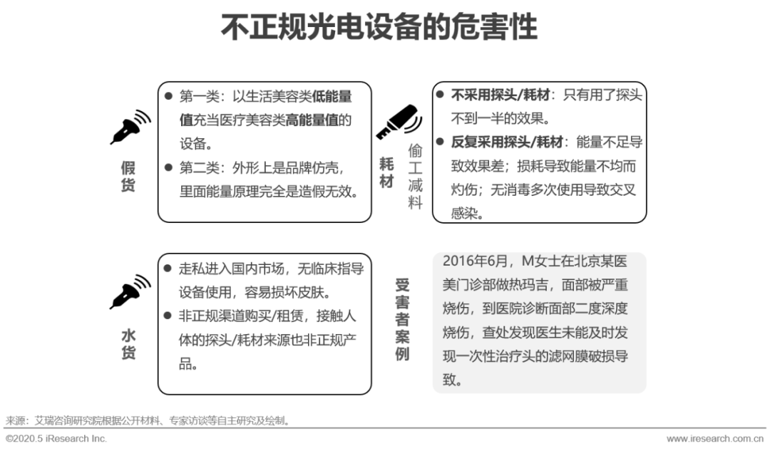
中国医美乱象—设备情况
非法医美场所90%以上医疗美容设备都是假货
医美光电设备市场被国外四大设备厂商垄断,市占率高达80%;由于医美光电设备属于医疗器械范畴,国家对设备流通严格管控,厂商与经销商只能售卖给合法的医美机构,为确保设备的合法合规,在机身上设有二维码可溯源设备的归属机构和正品情况。根据艾瑞专家调研显示,由于正规光电设备价格高昂、垄断性强、管控严格,可推测在非法医美场所90%以上流通医疗美容设备都是假货,可能存在不到10%的正品和水货通过多手租赁或走私流入市场,与正规医美机构情况截然相反。消费者贸然选择非法医美机构进行光电医美项目,轻则毫无效果损失钱财,重则造成永久性伤害。

中国医美乱象—渠道抽佣
消费者难以识别信息真伪,黑产渠道截流用户
艾瑞研究表明黑产渠道佣金比例高达70%及以上,黑医美渗透在多个合法渠道截流用户。其中,线下渠道多利用消费者对“熟人”的信赖心理,介绍消费者到黑机构或个人工作室甚至酒店进行医美项目。线上渠道多利用社交平台、论坛贴吧、问答等方式,通过分享个人经历以“打折、有内部资源等”吸引消费者添加好友,介绍给黑机构从而分佣。由于医美垂直平台(如新氧等)大多会核实进驻机构及医生的资质,对平台内容分享实行严格监管,黑医美难以渗透。此外,根据艾瑞专家调研显示,在搜索引擎、生活服务类平台上,黑医美通过打“擦边球”近似关键词的搜索让黑机构混淆在正规医美机构里,大量“黑”搜索以防不胜防的方式活跃其中,使得搜索网站/平台的运营监管难度大大提升。


中国医美乱象—投诉情况
用研显示有投诉意向的用户最想投诉生活美容类黑机构
根据艾瑞用研显示,曾经有8.6%的医美用户有投诉意向,而采取投诉行动的医美用户有1.8%,其中成功投诉的医美用户仅 0.7%。而有投诉意向的医美用户想投诉/投诉过的机构类型当中25.0%为生活美容类机构,如私人美容院或皮肤管理中心 ,15.0%为个人医美服务(上门或在酒店/住宅进行) ,8.3%为理发店、美甲店等 ,5.0%为个人工作室 。这些机构既没有取得医疗美容机构经营许可资质,也缺少合法合规医生,更可能使用非法来源的药品/设备等,所做的医疗美容项目对人体产生巨大危害性。

上万起投诉记录,黑医美毁行业声誉
根据中整协统计平均一年有20,000起由于医疗美容导致毁容的投诉记录,此外,全国消费者协会统计2019年医疗美容行业的投诉数量在6138起,其中投诉的原因前三名分别是售后服务(26%)、质量(23%)、合同(22%)。根据艾瑞用研显示,医美用户的投诉原因有,1)不达预期:存在过度承诺或一份针剂打多个客户导致效果不足情况;2)机构乱收费、价格过高:存在低价引流只打半脸,全脸是高价格的情况;3)使用了假货/水货:存在毁容或无效的情况。

中国医美乱象—轻医美认知偏差
用户缺乏对轻医美认知,非法医美机构有机可乘
根据艾瑞用研显示,仅有39.1%用户对轻医美项目的认知范畴正确,60.9%用户错把手术类项目:抽脂、隆胸丰臀、手术类面部整形、植发错认为轻医美。显著的认知错位导致非法医美机构可乘虚而入,主要体现在:1)消费者区分不清生活美容与医疗美容的边界;2)不管是轻医美还是手术类医美,消费者都不了解开展医疗美容项目应该去正规医美机构,使得以美容院为代表的黑机构非常容易诱导消费者在黑场所开展医美项目,说明行业的市场教育任重道远。

中国医美乱象—注射针剂认知偏差
非法针剂注射情况严峻,消费者对正规项目、品牌认知缺失
根据艾瑞用研显示,46.3%用户曾经注射过非法针剂,如美白针、溶脂针、少女针等,此类针剂类型没有通过国家药监局(NMPA)认证。注射过肉毒素的医美用户中48.4%的用户注射的是非法品牌,国内通过NMPA认证品牌仅有美国保妥适(Botox)以及兰州衡力,韩国“粉毒、白毒、绿毒”均为水货、假货,通过非法渠道走私入境;因此,建议消费者在使用前主动了解产品类型合法性,可通过药监局官网或垂直医美平台App如新氧等查询,也可扫注射瓶上的二维码/条形码,在各个药品厂商平台或垂直医美平台App查验真伪。


中国医美乱象之解
打通全行业信息平台,共建多方参与的监管体系
自2002年起国家对医疗美容行业监管越来越重视,尤其是自2014年起,每年都发起打击非法医美行动,从源头的针剂产品到黑医美机构查处,释放出国家严格监管的决心;然而,有效的监管体系除了自上而下,更应该自下而上联合行业医疗从业者、医美机构、行业协会、在线渠道共同构建健康的行业环境,如构建透明可溯源的查询平台、规范化经营严格抵制水货假货等。例如医美垂直平台新氧为了帮助消费者更好的辨别正规医美与黑医美,增加了机构和医生的查询信息功能,正逐步整合各厂商的药品/器械正规产品溯源平台。

